新闻网讯 近日,诸侯快讯附属医院李树法、王颜刚教授团队在国际糖尿病学领域顶级期刊《Diabetologia》(IF 9.7,TOP)上发表了封面文章“A novel subpopulation of monocytes with a strong interferon signature indicated by SIGLEC-1 is present in patients with in recent-onset type 1 diabetes”的研究成果,李树法、王颜刚教授为通讯作者,博士后郭梦琪为第一作者,硕士郭晗和朱京京博士为共同第一作者。
该研究通过对新近发病的1型糖尿病患者和健康人来源的PBMC样本对比分析,发现了SIGLEC-1+单核细胞新亚群,该亚群表达明显的IFN信号以及与T细胞和NK细胞化学引诱相关的基因,低表达共刺激分子和HLA分子,有可能被招募到胰岛并在诱导破坏性胰腺炎中起关键作用。本研究对1型糖尿病的早诊及治疗评估等具有重要意义。
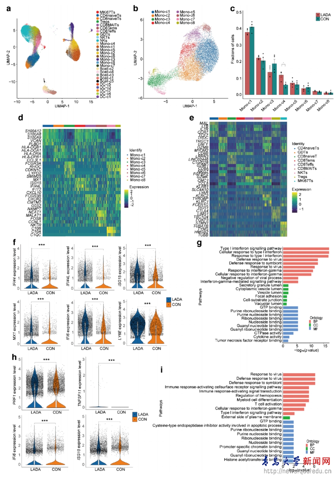
为确定LADA患者的免疫学特征,使用scRNA-seq对4名LADA供体和4名健康供体的PBMC样本进行了测序。通过分析确定了主要细胞群,包括T细胞、NK细胞、B细胞、浆细胞、单核细胞、树突状细胞。通过亚群细分将单核细胞分为8个簇,其中簇1/2/4/5/6为经典单核细胞(表达CD14和VCAN),簇3/7/8为中间/非经典单核细胞(表达FCGR3A,编码CD16);T细胞分为CD4naiveT、CD8naiveT、Treg、CD8Tem、CD8Teff、CD8MAIT、GDT、MKi67T和NKT亚群;B细胞簇1/3为naiveB细胞、簇2/4为记忆B细胞、簇5为浆细胞;树突状细胞簇1/4为pDC、簇2/3为cDC2、簇5为cDC1。与健康供者相比,LADA供者单核细胞中簇4的比例显著增加(11.93% vs 5.93%,P=0.017)。

本研究揭示了一种新的单核细胞亚群,其特征是在1型糖尿病的早期阶段以SIGLEC-1为标志的IFN信号高表达。研究证明了SIGLEC-1+单核细胞的关键功能以及参与胰岛破坏和1型糖尿病发病的潜在分子机制,这些发现有可能为未来1型糖尿病的预防和治疗策略提供信息,可能成为1型糖尿病早期诊断、活性评估和疗效监测的重要指标,也可能是预防和治疗1型糖尿病的新靶点。